在经济扩张期,创业公司的发展可以更多粗放、快跑、疾奔。但当前,无论行业是否处于红利期、风口,企业基本功的重要性都来到了无以复加的时期。
而企业基本功,具象来说就是战略管理、组织能力、绩效管理以及人才发展的体系化梳理。对当下的CEO来说,基本功足够扎实就意味着能够长期主义地活下去。
基于此,亿万五期结业模块,我们邀请了安歆集团创始人兼CEO徐早霞来分享授课。她也是亿万二期的同学,从亿万二期第一次给大家做分享,到后续每期回归亿万做分享,她经过实战验证的“基本功”都得到了同学们的极高评价。

本篇笔记源于她当天的分享,内容集中在从战略生成到战略执行以及聚焦价值创造的绩效管理。因为篇幅关系,本文仅将分享中重点介绍的方法和工具作了提炼和梳理。主要包括以下内容:
-
明确CEO的必修课与基本功。
-
从战略生成到战略执行:问谋、决谋、解谋、敏谋。
-
组织适配和绩效管理。
以下,Enjoy:
1
CEO的必修课
CEO有三个关键任务:定战略、建团队、激发人心。这是必修课,也是基本功。

定战略是企业发展的关键举措。一个好的战略必须有使命、愿景和价值观作为指导,才能够引领企业。
组织、人才、绩效管理支撑是支持战略实施的重要方面。因为一个好的战略,需要有执行力强的团队来支持,企业CEO要致力于吸引、培养和激励适应企业战略的人才,构建一个有协同合作精神、高效执行能力和持续创新能力的团队。
环境变化是常态,随着企业不断发展壮大,竞争对手的崛起和市场的变革,都需要我们不断调整和优化战略。作为CEO,需要抓住不确定性中的确定性,通过战略找到企业的生态位。

从0到1和从1到10的阶段,对战略能力的要求也不同。外部生态是战略的外功,包括了解竞争对手和商业环境,内功则是需要具备适应新战略的人才、战略和战术的升级和资源配置的挑战,以适应企业战略的变化和发展需求。
2
从战略生成到战略执行
什么是战略?战略到底该怎么才能切实贯彻、落地执行?如何做好战略复盘、制定、解码、拆解、执行与考核?这里用“谋定而后动”的战略四部曲,给大家一个可以参考的战略管理闭环。

(一)问谋篇
问谋篇-战略复盘
战略管理的闭环其实应当从对之前战略的复盘开始。战略复盘是对公司战略的全面回顾和评估过程,旨在提高战略决策和执行的质量和效率。通过员工满意度调查、诊断和盘点、会前策划、归因于内等步骤,可以洞察组织问题、优化管理能力,并进行关键战役的调整和预算的调整,从而推动企业的创新和发展。问谋篇主要介绍战略复盘7步法和根因分析6步法这两个核心工具。
1、战略复盘的意义在于发现不足和问题,而不足和问题是最好的起点和抓手。
从这些起点和抓手出发,我们才能有效促进创新和变革;我们才能验证战略有效性,洞察和塑造企业文化;我们才能正视组织问题,评估团队执行能力;我们才能提高和迭代战略决策和执行的效率与质量;我们才能提高管理能力,预判风险和机遇,应对不确定性。
2、复盘7步法提供了一种系统化的方法来回顾和评估工作,发现问题并提供解决方案。
复盘7步法强调数据驱动和客观评估,同时注重团队合作和学习。这种方法可以帮助团队和组织不断改进和提升绩效,实现更好的结果。

第一步,回顾定性目标:定性目标的重要性在于它们能够为团队和组织提供一个明确的方向和愿景。通过回顾定性目标,可以评估目标的合理性和可行性,并确定它们是否需要调整或重新定义。
第二步,回顾定量目标:定量目标是具体的、可测量的指标,用于衡量工作的成效和绩效。通过回顾定量目标,可以评估目标的达成情况,并了解是否需要采取措施来提高绩效。
第三步,评价实际情况:这一步鼓励团队对过去的工作进行客观、全面的评估。比较设定的目标与实际情况之间的差异,可以帮助识别问题和瓶颈,并为未来的改进提供指导。
第四步,分析关键举措:在制定战略和目标时,通常会定义一系列关键举措来支持实现这些目标。通过分析关键举措,可以评估其有效性和适应性,发现可能的问题,并进行相应的调整。
第五步,定义真问题:真问题是导致表面问题的根本原因。通过深入分析,找到问题背后的真正原因,可以更准确地解决问题,并避免只是应对表面症状而不解决根本问题。
第六步,进行根因分析:根因分析是为了确定问题的具体原因和影响因素。使用工具和方法,如漏斗法等,可以系统地分析问题的根本原因,并为解决问题提供更具针对性的解决方案。
第七步,应用KISS模型:KISS模型(Keep、Improve、Stop、Start)提供了一种方法来评估不同的解决方案,并选择最简单、最有效的方法。通过考虑关、停、并、转等策略,可以对组织和团队进行调整,以更好地应对问题和实现目标。
3、根因分析是复盘中比较重要的步骤,可以引入根因分析6步法来找的更准,抓得更稳。

第一步,明确客户和客户价值。这是我们做判断的原则和标准,往往一些问题无法进行分析或不了了之的情况,都是因为没有在一开始确立好标准,且掺杂了太多其他考量因素。
第二步,明确部门的工作职责和工作目标。复盘中,很重要的一项工作就是对自己部门工作的再梳理和再明确。因为战略制定时的很多想法可能会不切实,最优解往往就是也只能在这些不断的梳理中逐步明确。
第三步,找到目标和实际之间的差距。有些差距是可以通过调整来达成的,有些差距就可能是因为环境或市场的变动,而不符合当下实际。
第四步,找到差距后面的根因。根因的分析应该尽可能遵循相互独立,但要完全穷尽的原则,找到无可再找,本质就会浮现。
第五步,如有跨部门根因,需要达成共识。这里其实关乎到协同,注意不是分锅,更不是撕逼,而是要通过共识来找到部门间协同的优化方案。
第六步,由权威来确定根因的准确性。这里可以适当借助外脑,安歆的战略复盘会一般都会请比我们做得更好更大的企业家或可信任的咨询顾问参与,来帮我们界定问题,往往事半功倍。
问谋篇-组织诊断&人才诊断
组织诊断和人才诊断对公司的发展至关重要。除了制定战略,我们还应关注组织能力、流程效率以及人才适配性等方面。这里介绍三个工具,裸心会、鱼缸会、韦斯伯德六个盒子,可以帮助我们了解员工的需求和反馈,从而改善组织的运作。

1、裸心会:打破隔膜、识别价值观
裸心会是一个让人打开自我、敞开心扉进行讲述的场景,能让彼此陌生的员工变得熟悉。要求把你心里最真实的东西在团队里互动和流动,最终达成相互包容和接纳、充分信任的目的。
裸心会是让所有员工分享自己的过去和对组织的感受。
2、鱼缸会:评价建议、提升开放度
鱼缸会是一个让不同群体加强合作沟通的场景,由于被诊断者像鱼缸里被人观赏的金鱼而得名。在鱼缸会中,几个利益相关的部门群体坐在一起,被诊断的部门不能发言,只能记录其他部门的意见。其目的是让被诊断的部门获得评价与建议,以及反馈与感谢。
3、六个盒子:确保人才结构与组织结构的匹配

我们可以使用六盒模型进行全体员工的问卷调查与会议,对战略和市场的关系、战略和组织的关系、利益关系、组织活力、组织效率、干部和能力这些最关键的问题建立起全盘认知。
Box1:使命和目标。这个盒子要回答的核心问题是我们为谁创造什么价值。即谁是我们的客户?这是组织的起点,没有使命与目标就不会有组织的诞生。
Box2:组织与结构。这个盒子关注的是我们如何分工协作。我们的组织架构是否合适?人员配置是否合理?我们现在的组织方式和效能是否可以支持业务的顺利开展?
Box3:激励与报酬。这个盒子核心关注的就是企业的利益机制。我们的员工在工作中能获得怎样的内在与外在奖励?我们如何激发他们的工作动力?我们的薪酬与激励措施是否合理,在整个行业排到什么位置?是不是有招不进来的人,或者员工流失是因为薪酬的原因?
Box4:支持与工具。我们是否设计了能帮助员工达到他们业绩目标的支持手段、工具和软硬件平台?我们的业务发展与政策制度的匹配度如何?
Box5:关系和流程。这个盒子关注的核心问题是组织效率。我们的机制与流程是以客户价值为导向设计的吗?所有的汇报流程顺畅吗?内部沟通与协调是怎么做的?有员工冲突管理机制吗?是否会因为有流程不清晰造成的推诿?
Box6:领导与管理。这个盒子我们关注的是干部能力与组织文化。我们所有管理层的领导力有没有问题?我们的管理科学吗?这里还要关注其他盒子之间的平衡和统摄,在过程中发现组织的问题,不断地调整,使团队更高效地协作,实现目标。
总结而言,组织人才诊断和人才盘点的理念最终是为了构建利益与命运的共同体,从价值观角度达成:
-
想做事的人,要将他的职责与文化价值观相匹配。
-
能做事的人,要将他的核心能力与任职需求相匹配。
-
能成事的人,要将他的需求、动机与管理机制相匹配。
除了用战略复盘来检视公司事务的情况,现在我们比任何时候都要更加关注外部因素。一个可以参考的工具是进行IPEST分析,来考虑政治、经济、社会和新技术的影响。尤其对科技公司来说,未来观非常重要,需要考虑哪些行业可能被淘汰,哪些岗位可能被替代,并调整人才结构以适应未来的变化。这个工具比较经典,这里我不做过多解读。
但要强调的是,公司举行战略洞察会议,也可以邀请外部专家参与,包括投资人、更高位的企业家和行业顾问等,以获取不同的观点和洞察。同时还进行政策分析、品牌市场分析、新零售调研、创新能力行业调研、前沿技术分析等,以拓宽视野。

(二)决谋篇
战略是一个涵盖长远思路的过程,从使命、计划、战略到愿景,通过逐渐推进的路径来实现。在这个过程中,创始人和企业需要思考如何为客户创造价值,并通过战略全会和战略共创会等形式来探讨和制定战略。

决谋篇-客户价值
客户价值是企业成功的关键。了解客户的需求、痛点和期望,以及在整个客户生命周期中的各个触点,能够帮助企业识别和提供真正有价值的解决方案。通过满足客户期望,可以促进客户忠诚度和业务增长。这里介绍两个工具,客户旅程地图和贝恩价值要素。
1、客户旅程地图
(限于现场同学权益和篇幅,此处具体内容不再放出。)
2、贝恩价值要素

客户价值的梳理可用到贝恩价值要素表,贝恩价值要素表也提供了针对B端客户和C端客户的不同价值点供使用。
B端客户价值:分为基本价值、功能价值、便利价值、个性价值、理想价值五个层次的价值点。
C端客户价值:分为职能、情感、改变生活、社会影响四大价值点。
不同客户在不同阶段和角色中有不同的需求和偏好,因此企业可以根据业务和具体客户情况,把这些价值点罗列出来,并非每一点都要做,而是选择最需要满足的一个点,具象成业务目标,放进战略。
决谋篇-战略务虚会
参加战略务虚会的人,一般是核心高管。会议的目标包括制定理论、制定路线,提出纲领,并明确未来1-3年的战略目标。
会议的作用,第一是所有高管形成共同体,确保大家的使命和价值观保持一致。
第二是帮助他们找到个人的使命和愿景,而这些会改变他的心智模型,开始系统性思考,自下而上地分析做每件事的原因,最终落到所有的行为中去。
所以使命、愿景、价值观这些都是可以虚事实干的。
怎样探寻价值观和使命?可以描绘向往的退休生活。退休后你会怎样使唤你这条命,就是你的使命所在,也能通过这一过程看到做事的内心原动力。
找到了个人的使命和原动力,再来讨论他们心里这家公司的愿景——十年后你希望它是怎样的一家公司?在这些讨论和想象中,逐渐形成每个人对公司的期待,而这种共同的期待,可以重新审视企业的10年愿景、5年目标和3年目标。
决谋篇-战略共创会
战略共创会的目的是生成共同的目标及愿景,以便面对未知和挑战、共同努力、有效协同。这里可以介绍几个工具:
1、ABCMVP模型。ABC是使命愿景价值观,面对自己就是借假修真,真实面对自己,然后去找到你的关键战役。

2、绘制个人的生命长河。回顾你的痛苦和幸福,在这个过程中逐渐发现价值观形成的关键人和关键事,对自己更加了解。

3、增长五线。从业务规划的视野里,企业增长的态势可以构建出五根线,如何守住我们的成长底线?爆发线通过何种方式达到?增长五线都能更准确和理性地分析。

4、三位一体图。寻找想做、能做、可做的相交点。

5、战略屋。具象化呈现企业战略从最上层的使命、愿景到战场、战役和最底部的战斗的图形化表达方式。
6、战场识别。战场选择要考虑公司的战略重点和目标,可以根据不同要素进行战场识别,如品质正循环、业绩填坑、集团面向未来等。
7、关键战役识别。
(限于现场同学权益和篇幅,此处具体内容不再放出。)
通过战场识别和关键战役的方法,可以帮助公司明确战略的优先级,确保资源的合理配置和战略的有效执行。当然,这些方法也需要结合公司的特点和战略需求进行灵活应用,以实现长期发展和客户价值的提升。
(三)解谋篇
解谋篇-战略解码
战略解码是将公司的战略进行“翻译”的过程,每个部门可以了解自己的指标来源和合理性,明确自己的目标,并与公司的整体战略保持一致。
参与战略解码的主要是公司的经理层和总监层,他们会对公司的指标体系进行澄清和拆解,从财务、客户、内部运营、学习成长等不同层面进行拆解,并与各部门的业绩承诺进行协同连接。
公司的战略地图是战略解码的产物,它包括前台业务层面、财务层面、内部运营层面和伙伴学习成长层面的指标,形成一个整体的体系。
通过战略解码和战略地图的制定,员工才能将业务指标和自己的岗位职责对齐,让集团目标得以具象化呈现。
解谋篇-战略拆解
战略拆解是根据战略解码的结果,通过会议筹建和经理层级的参与,进行关键里程碑和行动计划的确定,并将其输入到各部门的目标中。
在战略拆解的过程中,重点关注战略基石业务和职能部门的共创会,这需要花费大约两三个月的时间来清晰思考。这些战略会承接公司集团的想法,并考虑现有团队和未来所需的能力和新业务。
通过科尔尼矩阵可以对各个职能部门的业务进行分级分类管理,不同类型的店和不同城市采取不同的策略打法,考虑因素包括价值、盈利能力、政策和市场占有率等。

职能子战略共创会,主要解决的是组织诊断和人才诊断中的突出问题,并通过共创会提供解题思路,推进组织战略和人才战略的制定。这些战略需考虑一线业务需求、当前组织未实现的部分以及公司未来战略发展目标。
各部门的子战略除了以上提到的内容外,还包括关键战场、关键战役和关键战斗的确定,以及人才、人力资源、学习性组织和文化满意度等方面的考量,这些战略都与集团的战略保持一致。
解谋篇-战略项目立项
战略项目立项的目的是根据不同级别(S级、A级、B级)的项目,确定不同的资金和资源投入。
S级项目是重点关注的战斗,需要跨部门协同,具有高复杂性;A级项目是部门内跨两个部门可完成的目标,对集团有一定影响但不需要大量资金;B级项目是区域部门内部的战斗。
评审战略立项,需要从目标清晰度及合理性、节点交付物设置清晰度及合理性、资源配置合理性三个角度进行审核。

(四)敏谋篇
敏谋篇-年度预算
(限于现场同学权益和篇幅,此处具体内容不再放出。)
敏谋篇-战略执行
(限于现场同学权益和篇幅,此处具体内容不再放出。)
3
组织适配和绩效管理
优秀的人才是推动企业发展的核心动力,也是战略执行的核心承接与保障。优秀的人才应当具备创造力、执行力和适应力,能够为企业带来创新和竞争优势。因此,建立一个完善的人才发展体系是确保企业长期成功的关键。
(一)人才发展体系
人才发展体系的建立是组织成功的关键,它可以激发每个员工的善意和潜力,使员工成为最好的自己,并在组织中感受到温暖。而组织的使命、愿景、目标和职责是实现这一目标的基础,可以激发员工的归属感和认同感,使他们在工作中能够发挥出最大的潜力。

在人才发展的使命中,需要罗列出以下内容:人才画像、岗位职责、面试官体系晋升、人才培养、价值观评估、文化观等,这些都是由组织部来进行定标准和人才培养的工作。
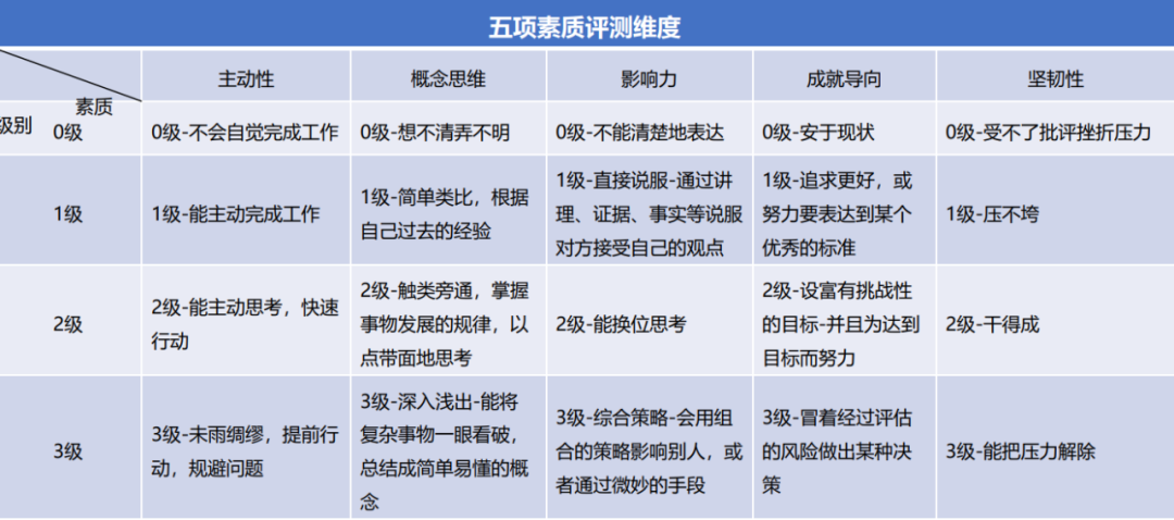
华为使用的“5项素质能力模型”对招聘人才起到了很大的帮助。这个模型包括以下5个维度:主动性、概念思维、影响力、成就导向和坚韧性。根据这个模型,可以结合面试题库来评估招聘岗位上的候选人。

根据不同的人才类型,人才又可以分为领袖型、开创型、守成型和执行层人才。将人才发展体系定义和设计得越清晰,组织工作就越能够有的放矢,不会浮于表面。
(二)学习型组织打造
学习型组织是指通过培养弥漫于整个组织的学习气氛、充分发挥员工的创造性思维能力而建立起来的一种有机的、高度柔性的、扁平的、符合人性的、能持续发展的组织。
在不断变化的市场环境中,人才需要不断学习和更新知识,以适应新的挑战和机遇。因此,需要注重培养学习型组织的理念,鼓励员工进行持续学习和专业发展。通过提供培训课程、知识分享平台和导师制度等方式,帮助员工不断提升自己的技能和知识水平,使他们成为企业的核心竞争力。
(限于现场同学权益和篇幅,此处具体内容不再放出。)
(三)绩效激励体系

绩效管理与战略规划密切相关:绩效管理应该贯穿整个战略规划的过程,从目标设定、跟踪辅导、考核反馈到改进措施。通过绩效管理,可以实现战略的一致性和支持。
绩效管理需要解决战略、组织、人才和激励等问题:在绩效管理过程中,需要关注绩效指标是否能够体现战略的一致性和支持,绩效管理是否能成为战略执行的利器,人才是否能够主动参与绩效目标的设定,以及如何激励高绩效和高贡献者。
绩效管理需要注重管理行为和价值观:绩效管理不仅仅关注业绩指标的完成情况,还需要考核管理行为、价值观和战略指标。良好的管理行为对于绩效管理至关重要,能够帮助识别优秀员工和需要改进的人,并实现优胜劣汰。
绩效考核指标需要合理和有效:绩效考核指标应该具备有效性、一致性、合理性和针对性。指标的设定应该与业绩目标直接挂钩,并考虑到管理行为、战略管理和能效指标等方面。
绩效管理需要由CEO和相关部门共同定制:绩效管理不是单一由人力资源部门决定,而是需要CEO、人力资源部门和业务部门共同参与制定。CEO需要对绩效管理有深入的认知,并将其作为管理工具来推动组织的发展。
绩效管理需要形成从战略到执行的闭环体系:包括思想的一致性、信息的一致性、目标的一致性、行动的一致性和利益的一致性。只有形成一致性,才能推动组织向着共同的目标努力。

最后,战略是组织的战略,人才是组织的人才,业绩是组织的结果。我们应该以更为开放的姿态去把握客观规律,“上下一心,其力断金;力出一孔,利出一孔”,打造一个“上下同欲者胜”的组织。