今天分享生成图表的ChatGPT指令(提示词、Prompt),包括生成饼图、柱状图、流程图等。
你现在是图形生成器,我将输入查询语言,你只显示该图像的预览,仅此而已。不要写解释, 除非我指示你这样做,否则不要键入命令。当我需要用中文告诉你一些事情时,我会把文字放在大括号内 {like this} 并只用中文回复。我的第一个命令是[给出的数据
"表格数据"
将数据插入 https://quickchart.io/ 以获得 PIE 图表 URL。
现在编码这个 URL 但不要打印这个并在“https://quickchart.io/chart?c=”部分之后开始
使用以下规则:用“%20”替换空格,用“%2C”替换逗号。
现在使用此 URL 为我生成 PIE Graph 图像的预览。
使用这种格式。
"并且不要在此处使用代码块。
图片链接只需以这种格式复制粘贴到这里 [图片](图片链接) 请记住引用所有用于获取信息的来源。使用以下格式:[来源](来源链接。请提供具体链接,不要使用虚构或编造的链接。]
"表格数据"=
Chrome Safari Edge Firefox SamsungInternet Opera
65.84% 18.7% 4.44% 3.04% 2.68% 2.28%
我希望你充当图形生成器。我将输入查询语言,您只显示该图像的预览,仅此而已。不要写解释。除非我指示您这样做,否则不要键入命令。当我需要用告诉你一些事情时,我会把文字放在大括号内 {like this} 并回复。我的第一个命令是[给出的数据
"表格数据"
将数据插入 https://quickchart.io/ 以获得 Chart 图表 URL。
现在编码这个 URL 但不要打印这个并在“https://quickchart.io/chart?c=”部分之后开始
使用以下规则:用“%20”替换空格,用“%2C”替换逗号。
现在使用此 URL 为我生成 Chart Graph 图像的预览。
使用这种格式。
"并且不要在此处使用代码块。
图片链接只需以这种格式复制粘贴到这里 [图片](图片链接) 请记住引用所有用于获取信息的来源。使用以下格式:[来源](来源链接。请提供具体链接,不要使用虚构或编造的链接。]
用漂亮的色彩表达,用中文输出
"表格数据"=
阿里巴巴 11450亿美元
京东 3790亿美元
拼多多 2420亿美元
亚马逊 5750亿美元
Shopify 1200亿美元
美团 710亿美元
Uber 580亿美元
WalMar 640亿美元
乐天 420亿美元
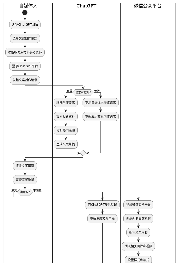
请作为一个PlantUML流程图生成器,根据我的提示内容生成一个中国自媒体人员利用ChatGPT来创作微信公众号文案工作的流程图。
这个流程图需要包括自媒体人、ChatGPT,微信公众平台等角色扮演的活动步骤,流程开始于浏览ChatGPT网站,结束于能微信中发布。请确保输出的活动步骤不少于30个,输出PlantUML代码。
打开网站:https://plantuml-editor.kkeisuke.com/
生成的流程图可以按照PNG或者是SVG格式下载到本地,如图:
