SQL基础教程(第二版)学习笔记(三)

发布时间 2023-06-12 14:19:29作者: 往事已成昨天

SQL基础教程(第二版)学习笔记(三)

sanzk 工控笔记 2023-05-17 00:26 发表于浙江

    用来管理数据库的计算机系统称为数据库管理系统(DBMS)

DBMS种类:

图片

 

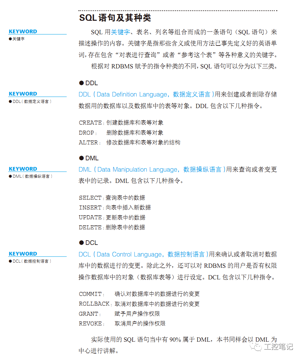
SQL语句及其种类

图片

图片

 

知识回顾:

//创建表,至少需要的语句

CREATE TABLE NullTbl();

//删除表时使用的DROP TABLE语句

DROP TABLE <表名>;

 

//插入一列

ALTER TABLE Product ADD COLUMN text VARCHAR(100);

//删除列的ALTER TABLE语句

ALTER TABLE <表名> DROP COLUMN <列名>;

 

//插入行

INSERT INTO Product VALUES ('0001', 'T恤衫', '衣服', 1000, 500, '2009-09-20');

INSERT INTO NullTbl VALUES(NULL);//可以插入空行

//删除行

语法:DELETE FROM table-name WHERE condition;

Delete from software where id='6';//判断条件中单引号一定要加

 

对表进行聚合查询

聚合函数:

//计算行数

SELECT COUNT(*)

FROM Product;

 

//计算合计值

SELECT SUM(sale_price)

FROM Product;

图片

 

//计算最大值和最小值

SELECT MAX(sale_price), MIN(purchase_price)

FROM Product;

//使用聚合函数删除重复值(关键字DISTINCT

代码清单3-10 计算去除重复数据后的数据行数

SELECT COUNT(DISTINCT product_type)

FROM Product;

代码清单3-11 先计算数据行数再删除重复数据的结果

SELECT DISTINCT COUNT(product_type)

FROM Product;

代码清单3-12 使不使用DISTINCT时的动作差异(SUM函数)

SELECT SUM(sale_price), SUM(DISTINCT sale_price)

  FROM Product;

 

收录于合集 #数据库
 5
上一篇SQL基础教程(第二版)学习笔记(二)下一篇SQL学习笔记(四)——GROUP BY子句
阅读 72
工控笔记
32篇原创内容